时搏网页版登录入口
首 页
公司概况
公司简介
发展历程
资质荣誉
联系我们
时搏网页版登录入口-时搏(中国)
党建工作
党建动态
党章党规
信访管理
廉政监督
核心产品
智慧能源
智慧交通
节能控碳
业务范围
电力工程
基础设施工程
系统集成工程
消防工程及运维
信息公开
基本信息
核心产品
组织架构
公开制度
权属单位
联系我们
时搏网页版登录入口-时搏(中国)
致力于创造智能、环保、安全、便捷智慧新生活
智慧产业整体解决方案服务商
时搏网页版登录入口-时搏(中国)
您的当前位置:
时搏网页版登录入口
>
时搏网页版登录入口-时搏(中国)
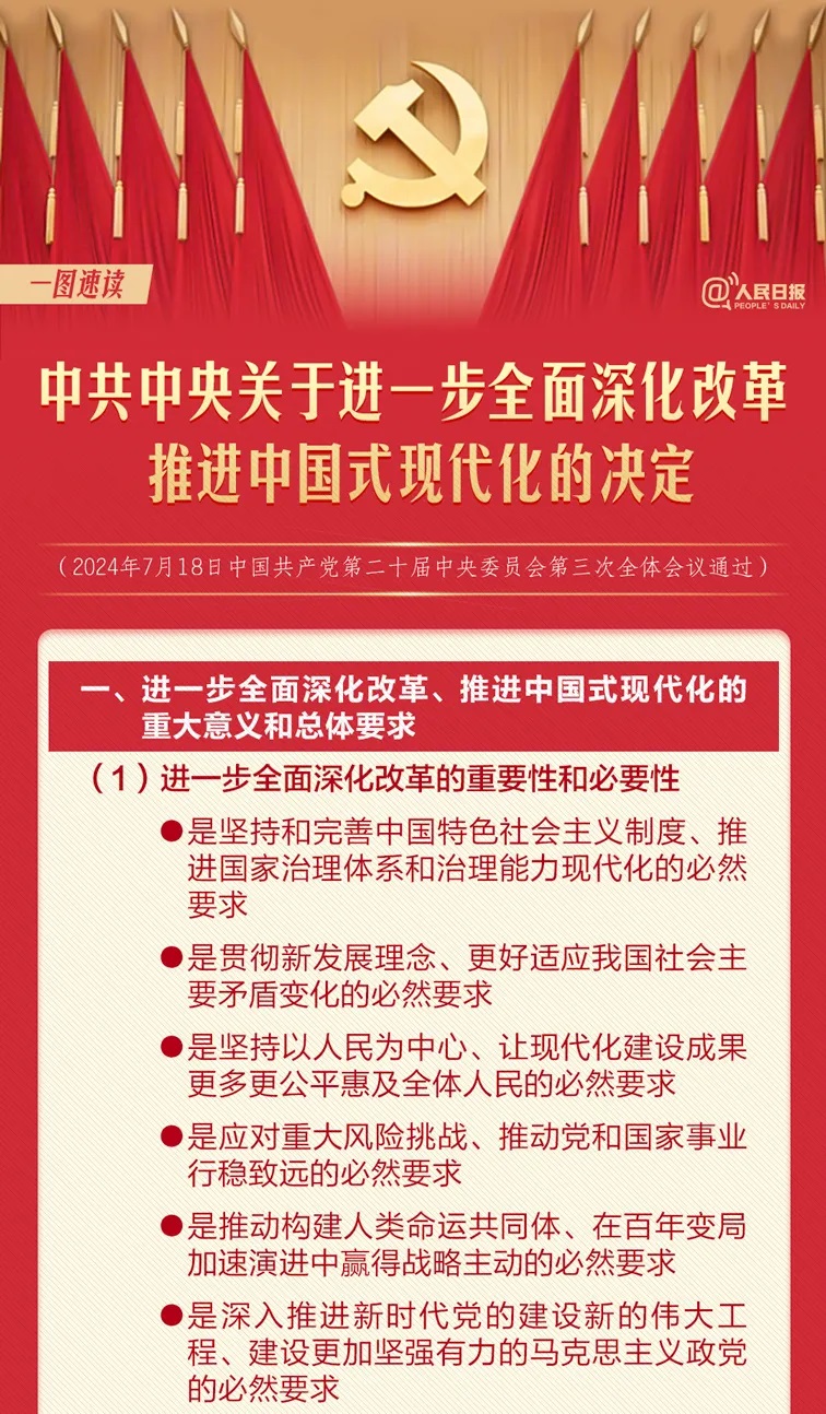
【学习贯彻党的二十届三中全会精神】60条要点速览二十届三中全会《决定》
来源:人民日报微博 发布时间:2024-08-27 阅读次数:2744次
上一篇:
喜讯!正晨科技成功入选山东省建筑业消防工程专业类龙头骨干企业
下一篇:
正晨公司内蒙古金盆湾隧道分布式光伏项目正式开工